A acusação mais severa advém de diálogos entre os empresários da DisMed, interceptados pela Polícia Federal, que descrevem explicitamente a divisão dos valores desviados. Um dos sócios, Oseas Monthalggan, afirma que 15% seriam destinados a Allyson.

Blog do Dina
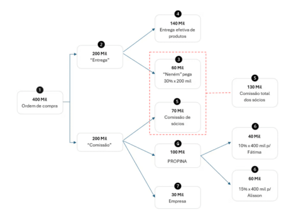
Conforme a decisão da Operação Mederi, obtida pelo Blog do Dina, as investigações revelaram um esquema de corrupção denominado pelos próprios investigados como a “Matemática de Mossoró“. A acusação mais severa advém de diálogos intercetados entre os empresários da DISMED, que descrevem explicitamente a divisão dos valores desviados. Nessas conversas, o sócio Oseas Monthalggan afirma taxativamente que, dos lucros obtidos, “quinze por cento (15%)” seriam destinados a “ALLISSON”.
O documento judicial detalha que, num dos áudios transcritos, os investigados explicam que de um montante de lucro apurado de cento e trinta mil reais, a empresa teria de pagar “cem mil” reais em propinas. Esse valor seria dividido entre uma pessoa identificada como “Fátima”, que receberia 10%, e o prefeito, que ficaria com os referidos 15%. Segundo a decisão, essa partilha deixaria apenas trinta mil reais para a empresa, o que gerava reclamações entre os sócios sobre a margem de lucro reduzida.
A decisão narra ainda o modus operandi fraudulento: a Prefeitura emitia uma Ordem de Compra no valor de 400 mil reais, mas a empresa entregava efetivamente apenas metade dos produtos, o equivalente a 200 mil reais. O valor restante, pago pelos cofres públicos por bens nunca recebidos, seria utilizado para cobrir as margens de lucro dos empresários e o pagamento das comissões ilícitas aos agentes políticos.
Para a autoridade policial, citada na decisão, este esquema de pagamento por medicamentos não entregues coincide com irregularidades semelhantes identificadas pela Controladoria Geral da União (CGU) noutros municípios. A descrição feita pelos próprios investigados é considerada uma prova direta da manipulação dos contratos públicos para desvio de verbas em benefício dos gestores municipais e dos empresários envolvidos.